Simple Oscillator / Pipe Locator
Sabtu, 02 Juli 2011 by skemarangkaian

Home » Archives for 2011
Sabtu, 02 Juli 2011 by skemarangkaian

Posted in: Oscilator | | |
Jumat, 27 Mei 2011 by skemarangkaian
by skemarangkaian
Make a series letters from the LED , Things to consider before making the sign of the LED array,
1) Use LED nodes.
2) Paint the top of the PCB with a dark color (black).
3) Note the LED specifications. In this experiment use a 5mm diameter LED nodes
that emit red, specification voltage of 3 volts.
The assembly of LED:
1) One letter composed at most 5 columns and 7 rows.
2) One column mostly composed by 6 LEDs are arranged series.
3) Then the fifth column are connected in parallel.
Posted in: LED | | |
by skemarangkaian
Posted in: Car amplifier, High power amplifier, Subwoofer Amplifier | | |
by skemarangkaian
Posted in: Audio, ICs audio amplifier, Power amplifier | | |
Minggu, 22 Mei 2011 by skemarangkaian
Mini 3 transistor amplifier is a simple amplifier with 50mW power drawn by 3 transitor.
The series of three mini-amplifier transistors can be used for loud speaker 8 ohm load. Source voltage required to activate the mini-amplifier can be drawn from the batteries 9V.Rangkaian 3 transistor amplifier is often used in simple portabe audio devices such as radios or small tape recorder. Mini-transistor amplifier circuit 3 is quite simple as shown in the figure below.
Posted in: Audio, Power amplifier | | |
by skemarangkaian
Posted in: Switch | | |
by skemarangkaian
Posted in: Audio, ICs audio amplifier | | |
by skemarangkaian
Posted in: Power Supply | | |
by skemarangkaian
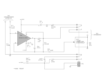
This is a simple preamplifier circuit for electret condenser microphone.
using a LM1458 dual op amp IC. The circuit takes the audio signal rom the condenser microphone and amplifier it, so you can use the microphone as the input to some device which wouldn’t normally accept microphone level signals .
Posted in: Audio | | |
by skemarangkaian
Posted in: High Power Amplifier | | |
by skemarangkaian

Posted in: Power Supply | | |
by skemarangkaian
This inverter circuit can provide up to 800mA of 12V power from a 6V supply. For example, you could run 12V car accessories in a 6V (British?) car. The circuit is simple, about 75% efficient and quite useful. By changing just a few components, you can also modify it for different voltages.
Posted in: Power Supply | | |
by skemarangkaian
![]() |
Altium Designer 10.0 |
Posted in: Software | | |
by skemarangkaian
Posted in: Tester | | |
by skemarangkaian
The EPE Minder consists of two type- approved transmitter units and a receiver. If either transmitter becomes separated from the receiver, a buzzer in the latter part will sound.
The receiver is fitted with a switch to allow the use of only one transmitter if required.
MIND HOW YOU GO
This system was originally designed as a two-channel child alarm (to protect either a single child or two children at the same time) but many other applications spring to mind. For example, one transmitter could be placed inside a briefcase and another in a coat pocket. If the user forgot to pick up either of these items and walked away, the buzzer would sound in the receiver. The receiver must be carried on the per- son in a way that would make it practically impossible to lose it. This could be done using a belt clip, for example. Note that it will not be possible to use this system if either the transmitter or receiver were placed inside metal containers or if there were substantial metallic “screening” objects between them.
OPERATING RANGE
The operating range may be adjusted according to the intended purpose. However, it does depend on conditions. Adjustment is carried out by means of “aerial link wires” on the circuit panels. With all these in place, the range of the prototype exceeds 12 metres in open air. It will also work throughout several rooms indoors if required. If the battery voltage in either transmit- ter or receiver falls below a certain value, or if a transmitter is switched off, a buzzer will sound. The specified batteries in the transmitters should provide several hun- dred hours of operation. Those in the receiver should provide around 100 hours.
PERSONAL CODE
The EPE Minder uses a system of digitally encoded low-power radio signals,
which pass from the transmitters to the receiver. The code is different for each transmitter so that the receiver is able to distinguish one from the other. Type-approved, pre-aligned transmitter and receiver modules that operate at 433MHz. are used. No traditional “radio” skills are needed and no licence is needed for their use in the UK.
TRANSMITTER CIRCUIT
The circuit diagram for a single trans- mitter unit is shown in Fig.1. Current is
supplied to the circuit from a 3V “coin” cell, B1, via on-off switch S2 and diode D1. The diode provides reverse-polarity protection. It is best to use the specified Schottky device which introduces a smaller forward voltage drop, and therefore less loss, than a conventional silicon diode (0·2V rather than 0·7V approximately). Capacitor C2 provides a small reserve of energy and pre- vents the supply voltage from fluctuating. This stabilises operation. A low power 7555 timer, IC1, is set up in a standard astable (pulse generator) con- figuration. While switched on, this produces a continuous train of on-off pulses at its output, pin 3.The choice of resistors R1, R2 and capacitor C1 provide one pulse per second for one of the transmitters (Unit A) and one pulse every 1·2 seconds for the other one (Unit B). In fact, the timings are slightly longer but it helps to consider them as above. Also, the on times are much longer than the off ones in each case. The purpose of this will be explained presently.
RECEIVER CIRCUIT
Receiver module, IC1, requires a supply of between 4·5V and 5·5V. The 6V nomi-
nal battery pack, B1, is brought within range by the forward drop of diode D5
(0·7V approx.) This diode also provides reverse-polarity protection. Capacitor C4 charges up and provides a small reserve of energy. This will be useful when the battery is nearing the end of its operating life. When the supply voltage falls below some 4V, the receiver stops working and the buzzer will sound. Below around 3V, the buzzer itself will not operate so it is important to check operation each time the units are used. Receiver IC1 should be of the a.m. (amplitude modulation) type as specified in the components list. As such, it will respond to the on-off pulses provided by the transmitter. The inexpensive super regenerative (rather than superhet) variety will be perfectly adequate. The low-power variants of these receivers have not been tested. Although for battery operation they would appear to be ideal, the standard type is more readily available.
The receiver may be considered as hav- ing separate r.f. (radio frequency) and a.f. (audio frequency) sections. These have individual supply inputs (pins 1, 10, 12 and 15 with some being duplicated). These are all connected together and decoupled using capacitor C1.
TESTING
Having completed the Receiver board, we can now commence testing all three
boards. It helps to minimise the Receiver “hold-off” time by adjusting preset VR1 fully anti-clockwise (as viewed from the left-hand side of the p.c.b.) and preset VR2 fully clockwise (as viewed from the right- hand side of the p.c.b.). Check that the Test link has been left unconnected to prevent IC4b signal from passing to transistor TR1’s base. Switch on Single Channel switch S3 so that Channel A is enabled. With On-Off switch S4 off, insert the batteries. Switch on. After a short delay, the buzzer WD1 should sound. Now place Transmitter A approximately
three metres away from the Receiver, insert the battery and switch on. The buzzer should begin to bleep every second. The same procedure is now repeated for Transmitter B. To do this, switch S3 off to disable Channel A and firmly twist together the ends of the Test link wires. It is not advisable to solder this connection unless the i.c.s are removed first. The buzzer should bleep at a slightly slower rate than for Transmitter A. It is unlikely that the time periods of the two transmitters will be the same (due to overlapping component tolerances).
However, if they are, one of them will need to be changed. Choose slightly higher values for resistors R1 and R2 to slow it down and vice versa. Remove the i.c.s before making any modifications.
HOLD-OFF TIME
When both transmitters have been test- ed, switch S3 on to enable both channels. presets VR1 and VR2 should now be adjusted to approximately mid-track posi- tion. This should provide a sufficient “hold off” time plus a small margin. The buzzer should now remain off and only sound when one of the transmitters is switched off or moved out of range. Leave them operating for several minutes. If the occasional spurious bleep is heard, increase the settings of VR1/VR2 to pre- vent this happening.
Posted in: Radio signal | | |
by skemarangkaian
Posted in: Power Supply | | |
Sabtu, 21 Mei 2011 by skemarangkaian
170 Watt power amplifier is a power amplifier that is built by IC LM4651 and LM4652.
Part of this power amplifier driver using the LM4651 IC designed specifically for the purpose of the class AB amplifier driver with short circuit protection feature, containing under voltage, thermal shutdown protection and standby functions. Section 170 Watt power amplifier using LM4651 IC with a MOSFET power amplifier is equipped with temperature sensors that will be used by IC LM4651 as controlnya thermal signal. IC IC LM4651 and LM4652 are designed specifically to each other in pairs to create a class AB power amplifier with protection features are detailed. Detailed series of 170 Watt power amplifier can be seen in thethe following figure .
Posted in: High power amplifier, Power Supply Circuit | | |
by skemarangkaian
170 Watt power amplifier is a power amplifier that is built by IC LM4651 and LM4652.
Part of this power amplifier driver using the LM4651 IC designed specifically for the purpose of the class AB amplifier driver with short circuit protection feature, containing under voltage, thermal shutdown protection and standby functions. Section 170 Watt power amplifier using LM4651 IC with a MOSFET power amplifier is equipped with temperature sensors that will be used by IC LM4651 as controlnya thermal signal. IC IC LM4651 and LM4652 are designed specifically to each other in pairs to create a class AB power amplifier with protection features are detailed. Detailed series of 170 Watt power amplifier can be seen in thethe following figure .
Posted in: ICs audio amplifier, Power amplifier | | |
by skemarangkaian
Posted in: Power Supply Circuit | | |
by skemarangkaian
Posted in: Power Supply Circuit | | |
by skemarangkaian
by skemarangkaian
Posted in: Audio, Headphone, Power amplifier | | |
by skemarangkaian
Posted in: High Power Amplifier, Power amplifier | | |
Kamis, 19 Mei 2011 by skemarangkaian
Radio communication transceiver is a radio transmitter at the same time the plane doubles as a radio receiver used for communication purposes.
It consists of the transmitter and the receiver are assembled in an integrated way. In mulamula generation, the transmitter or receiver or transmitter and receiver sections are assembled separately and is part of a stand sendirisendiri and can work well sendirisendiri Currently employed both parts are integrated in turn.
by skemarangkaian
Posted in: Charger Circuit, Power Supply Circuit | | |
by skemarangkaian
Flash Lights with HT2014L
This scheme is almost the same with a flash light with LM3909. In this scheme only requires IC HT2014L as a leader, and a resistor and LED. For voltage here need ration power around 4.5 V. You can apply this series to a wider scale in comparing the use IC LM3909. For the scheme are below:
Posted in: Charger Circuit, LED, Power Supply Circuit | | |
by skemarangkaian
Posted in: Intregated Circuit Amplifier, Low voltage amplifier, Operational Amplifier Circuit, Power Supply Circuit, Protector | | |
Selasa, 17 Mei 2011 by skemarangkaian
Posted in: Audio, High Power Amplifier, ICs audio amplifier | | |
by skemarangkaian
Posted in: High Power Amplifier, Power amplifier | | |
by skemarangkaian
Posted in: CDI | | |
by skemarangkaian
Posted in: Inverter Circuit, Radio signal | | |
by skemarangkaian
![]() |
| 6 Volt to 12 Volt DC |
Posted in: Inverter Circuit | | |
by skemarangkaian
Posted in: High Power Amplifier, Power amplifier | | |
by skemarangkaian
Posted in: High Power Amplifier, Power amplifier | | |
by skemarangkaian
Power supply circuit to generate output below were variations between 1.3V DC to 12.2V DC with 1A current.
Posted in: Power Supply | | |
by skemarangkaian
Maybe we are more familiar with the term Minimum System AT89C2051 circuit, but this time I present a circuit which is not only a series of Minimum System AT89C2051 but more than that.
Posted in: Digital, Microcontrol | | |
by skemarangkaian
Posted in: Audio, High Power Amplifier, ICs audio amplifier, Power amplifier | | |
Minggu, 15 Mei 2011 by skemarangkaian
Posted in: Inverter Circuit | | |
Copyright 2011 | All Rights Reserved